心累!4岁的小朋友一个月里发两次烧 小朋友抵抗力差怎么弄啊!
1个月前 收录
阅读:6051回复:20
就业选什么专业好?除了体制内 好像没啥好的工作了
1个月前 收录
阅读:1.0万回复:26
当妈之后最怕孩子生病!孩子每次生病都心力交瘁 上班没精神
1个月前 收录
阅读:3189回复:9
中年夫妻过得像室友 分房睡还不聊天 这还是夫妻吗?
1个月前 收录
阅读:1.5万回复:46
一心想生个男孩 做B超是女孩 人流后发现是男孩
1个月前 收录
阅读:7417回复:23
现在的小孩好卷!暑假出游在火车上遇到娃几乎都在学习
1个月前 收录
阅读:8293回复:14
超详细!TCT报告单最新解读大全 一条讲明白!
1个月前 收录
阅读:2519回复:2
老婆40多岁生二胎 老公把所有人都感谢了 唯独没感谢孩子妈妈
1个月前 收录
阅读:3405回复:6
奔五的年纪还被婆家逼着生儿子 老公还说不生就找别人生!?
1个月前 收录
阅读:5658回复:17
分享一个超实用的待产包!不要太过于紧张!越紧张越害怕!
1个月前 收录
阅读:1562回复:1
宝宝老是流鼻血怎么回事?医院检查又说没问题...
1个月前 收录
阅读:2486回复:11
孩子喜欢抱着毛绒玩具睡觉咋办?戒不掉的那种...
1个月前 收录
阅读:5846回复:18
婚姻中那个不被爱的人才是第三者!小三来了这么一句 佩服!
1个月前 收录
阅读:2422回复:6
晒带娃暑期游玩!送5元现金红包、可心柔婴儿纸巾、保鲜盒10件套
1个月前 收录
阅读:2.3万回复:13
女职工申请延长产假被辞退!法院:用人单位违法 赔偿8万余元
1个月前 收录
阅读:6399回复:8
镇里的户口房子能去市里上学吗?学区房能租吗?镇上环境...
1个月前 收录
阅读:8812回复:21
被暑假班兴趣班排满的娃有点可怜!去个商场玩都兴奋的不要不要的
1个月前 收录
阅读:2429回复:2
孩子发烧好了后流鼻涕咳嗽 吃了药也不见好 这该咋办?
1个月前 收录
阅读:3281回复:11
大家都在哪里买的鳕鱼啊?菜市场?某宝某东?麦德龙?求推荐!
1个月前 收录
阅读:2387回复:7
孩子暑假不出去玩又说不过去 有什么地方可以推荐推荐的吗
1个月前 收录
阅读:5086回复:6
非学科都这么惨吗?开画室的老师吐槽暑假上课的人反而少了...
1个月前 收录
阅读:1.0万回复:17
涨价后的冰雪世界门票有点贵!孩子玩了三四个小时 不舍得回家
1个月前 收录
阅读:2631回复:4
清明上河图、洛神赋...去年超难约到的盛世修典又开放了!
1个月前 收录
阅读:6632回复:21
一个月要去好几趟的荣中和东兴 再臭的牛棚都挡不住小朋友的热情
1个月前 收录
阅读:2893回复:3
带孩子去了青海湖 从西宁出发 途中可以欣赏到青海高原美景
1个月前 收录
阅读:2897回复:5
去了嘉兴博物馆看熊猫标本、特色展品拼图!但漏了北馆没有看
1个月前 收录
阅读:3776回复:3
常州恐龙乐园的一整天!孩子玩的特别开心 乐此不疲!
1个月前 收录
阅读:2721回复:3
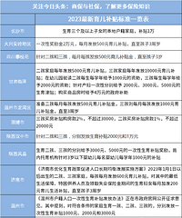
2023一孩、二孩、三孩补贴城市一览表!17个地区有生孩补贴
1个月前 收录
阅读:5574回复:15
暑假生活|两个小朋友的木作时光 自己动手丰衣足食!
1个月前 收录
阅读:5983回复:10
崩溃!孩子学拼音的第三天 一个晚上要哭好几次…
1个月前 收录
阅读:2.8万回复:89
漂流主打一个人挤人!小朋友第一次玩儿 特别的兴奋
1个月前 收录
阅读:3431回复:2
福州→平潭岛→福州!看到了心念念的大海 吃到了新鲜的海鲜!
1个月前 收录
阅读:3336回复:5
终于见到花花女明星了!成都熊猫繁育研究基地这人流量...
1个月前 收录
阅读:9472回复:30
马上要入学一年级的小朋友 要准备哪些东西?看这里!
1个月前 收录
阅读:7316回复:5
带孩子去山东烟台游玩 去海洋馆看鲸鲨 整个造型是鹦鹉螺
1个月前 收录
阅读:2369回复:2
领略朋友圈的祖国大好河山!我也想带着娃出门浪 可是要搬砖
1个月前 收录
阅读:5423回复:6
大手牵小手 童行安全路!学习了交警指挥手势 还做了铁骑!
1个月前 收录
阅读:1592回复:1
嘉兴博物馆藏品越来越丰富了!很适合带娃来逛逛看看 了解嘉兴!
1个月前 收录
阅读:7841回复:13
杭州野生动物园夏季晚上超长营业!快闪秀、灯展...可以玩一整
1个月前 收录
阅读:7443回复:19
暑假带娃去四川看熊猫!这3个地方我推荐去卧龙 因为...
1个月前 收录
阅读:9644回复:17




