#爆料有奖#
2657人参与 11848241浏览
-
平湖服装城楼顶在做核酸检测?!公司辟谣:阳性病例路过是谣言!
网友爆料,远远看到了,人还挺多的 网传是因为阳性病例经过了平湖服装城???服装城官方出来辟谣了…
嘉兴爆料王 2021-11-04 14:1133248 43
-
无人车上路了,牛
纺工路上,捕捉到无人车一枚
江南雨点 2025-05-29 18:0818899 39
-
离奇!我凭空多出一个周二的核酸记录~
离谱了就,最近上班两点一线都没做核酸,突然发现核酸显示在两天内,翻出周二有一条核酸记录[ej=1F602],明明记得那天六点多才下班从公司离开,没有做核酸啊。你们有遇到这种情况吗?如果是有人登我的支付宝的话应该需要验证码吧?
51138303 2022-12-08 08:3824922 39
-
嘉兴至平湖科技大道快速路施工还在进行中,期待早点通车
截止2025年12月20日嘉兴至平湖科技大道快速路施工还在进行中,从现场的状况可以看出,路面和部分路灯已经好了,部分道路已经划线,高架部分已经初具成型,地面道路还有很多没有完成,因为涉及到很多的变更道路,部分路面需要新架设桥梁。比较奇怪的是现场有一段箱梁和立柱已经快半年的时间了,一直没有架设,不知道什么原因。预估2026年7月左右可以地面道路通车,2026年底可以全线通车。
bg5eyk 2025-12-20 17:0822323 42
-
嘉兴机场人还没招满吗?又开始招聘了!这次还是卡年龄
嘉兴南湖机场居然人还没招满吗?印象里之前已经招过好几轮了呀,正式的,编外的,没想到居然还在招第三批,看了一眼这个年龄限制还是蛮大的,依旧是28周岁以下(放宽就是30周岁),看来也是碗青春饭啊
兜圈1997 2025-09-22 10:3138105 42
-
二楼算高空抛物吗?
铁狗啊 2024-09-19 08:5717398 42
-
嘉兴今早超堵!长水路是有啥情况吗?简直堵疯了…
小长假回来第一天大家都没开闹钟吗 今天长水路怎么会怎么堵啊 堵疯了还是发生啥事故啊妥妥迟到了[/11大哭]
我是九幽 2024-09-18 08:0232753 42
-
心疼啊!海宁街头 老爷爷和一辆劳斯莱斯撞了 车牌都被撞掉了
最新:现场视频显示,车子不是新的,车牌是被撞掉了… 刚在海宁百合新城钱江路上,一个老爷爷和一辆劳斯莱斯撞了,是一个小姐姐开的。目测那辆劳斯莱斯还是全新的,连车牌都没上!这一下子都不知道该心疼老爷爷还是小姐姐了…
51651849 2023-04-13 14:3934802 42
-
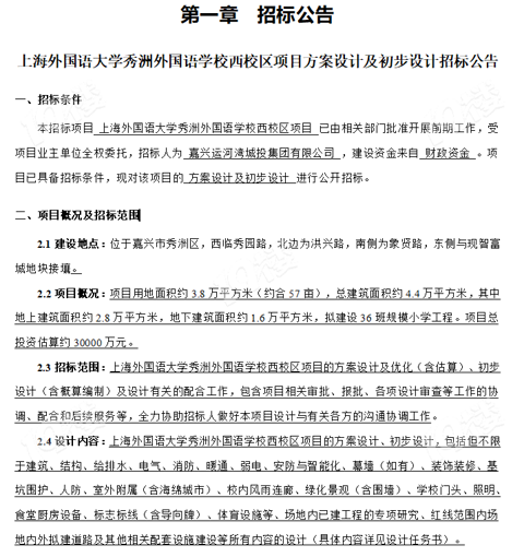
上外小学部要建新校区啦!就在中关村边上!
今天,秀洲区公共资源交易中心发布了上海外国语大学秀洲外国语学校西校区项目方案设计及初步设计招标公告。上外西校区就要来了!西校区位于嘉兴市秀洲区,西临秀园路,北边为洪兴路,南侧为象贤路,东侧与现智富城地块接壤。
吴彦祖浙江总祖 2023-03-30 16:0115492 35
-
嘉兴下雪了吗?是真的!!!这回不用眯着眼就能看到啦…
群里视频源源不断!嘉兴真的在下雪!这回不用眯着眼就能看到!还有人不信?大家都来传视频呀~~ —— 打开我的淘宝,快递显示嘉兴现在正在下大雪!可是我窗外看了看,没有下啊…是淘宝错了还是我们这片还没有下到?
hhhhhetu 2021-12-28 11:2645419 42
-
又到了每年一度的戏剧节
这两天明星们都在乌镇啊,看看这几个是谁?
hhhhhetu 2021-10-23 19:0623079 42
-
【爆料有奖】上19楼发帖领红包!就是这么简单!
点击查看发帖领奖攻略
嘉兴爆料王 2023-06-12 15:43256116 7
-
我平等的讨厌每个开门粗鲁的人!
不理解!真的不理解!为什么有人开车门那么粗鲁。中午吃饭突然发现车被开门杀了!底漆都碰掉了,开个门又不是打仗了。用得着那么大力气吗?这次没开录像,只能自己修。还好续保的时候送了个漆面。虽然车不是什么豪华品牌,但是也很讨厌开门杀!
618是只雪纳兔 2026-01-12 14:197458 41
-
大早上被一辆2路公交车别车吓了一跳!
这辆2路公交车的司机素质太差,变道打个转向灯就直接弯过来了,我看他减速打转向灯已经防御驾驶松油门右脚放在刹车上了,想不到他一把方向直接转过来了,我就马上踩刹车,以为这个XX会让我过去再变道,结果差点撞到我!真的是恶心,不知道公交公司怎么培训这种XX的,发出来给大家看看。
如果可以丨 2025-09-10 09:2013746 41
-
嘉兴公交车,请挂窗帘!
这几天,多次乘了公交。有几个时段太阳很大,想拉窗帘遮挡一下,发现:现在公交车,绝大多数都没有塑料百叶窗帘。 烈日炙烤,乘客惶惶,无处可逃。 已是初夏,虽有雨水,高温渐多,建议公交车及时挂上窗帘。
凤藻宫尚书 2024-05-07 07:0012531 34
-
嘉兴学校周边堵车还是非常有道理的,太多“骚操作”的家长了
凌公塘路北师大门口,特意观察了有一段时间了,早上堵车除了车流量多以为,还发现了部分家长“盼红灯”,绿灯故意不走慢慢悠悠特意等红,因为那样自己孩子可以少走几步路、少淋几滴雨、少吹到点风。其实如果在非机车道这样操作还可以理解一些,在第一车道这样操作的家长真的有点太过自私了。
白云那个飘 2023-11-16 09:3013327 41
-
隆禧大厦有女子想跳楼!刚刚,消防已成功救下!
前方直播更新:刚刚,消防已成功救下! —— 近距离视角:消防员在持续沟通ing —— 突发!现在市区的中环路与洪兴路岔路口,一女子站在隆禧大厦欲跳楼,公安、消防正在救援中… ——19楼网友@说事拉理 爆料:
嘉兴爆料王 2023-06-21 09:3440834 41
-
吉祥大桥今早摩托车车祸!地上一滩血…120已经把人运走了
网友爆料,今早堵死了,原来是吉祥大桥发生了事故!摩托车主倒地不起,流了很多血……后来120来运走了
嘉兴爆料王 2022-11-21 09:0621840 41
-
饿了么1分钟免单活动,我也参与了!免单了153块!
后知后觉才知道今天饿了么的1分钟免单活动,今天有超多时间点,只要你在那1分钟点外卖就是免单的。 根据晚上大家推测的时间点,我在20:50分的时候点了一单153块的,外卖送达之后不到10分钟就收到了免单的短信。看了下,钱已经退回饿了么账户了。 据说接下去每天都有免单活动,你们可以试试!明天的免单品类和时间也出来了!点咖啡、奶茶、冰饮类外卖,在16:02、17:01、18:01这几个时间点准时点,就能
hhhhhetu 2022-06-21 22:4337187 41
-
遇到屡次乱停车挡车的惯犯,怎么破
碰到了屡次乱停车,阻挡别人正常开出车位的惯犯。周边免费停车位有限,这个惯犯就经常把车停着挡在免费停车位的车前,这样别人要把车开出时就得打她电话挪车,别人开走后她就可以顺势停进去。我被挡过五六次,而且打114还经常联系不上,联系上了来挪车也是慢慢悠悠,丝毫不顾及别人的时间。因为知道她挪车很慢,还有两次我的车因为她乱停车无法开出,我赶时间,就直接打车了。此前已经奉劝过她不要再挡,还是屡教不改,完全是极
小呀小恁嘿 2025-11-23 23:4412636 37
标签简介
嘉兴大小事,上19楼爆料领红包!



