#爆料有奖#
2717人参与 12079621浏览
-
3月了你们小区车位可以租了吗?我们的真心租不起,650一个月!
51288232 2022-02-28 21:3767315 159
-
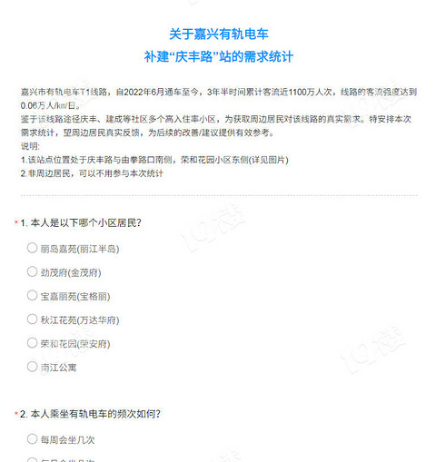
有轨电车庆丰路站可能将补建,正在进行居民需求统计
在未来加入6个大型小区客流后,有轨电车人流可能飙升 二编一下:感觉很多人没看懂啊,在吵吵什么浪费钱什么客流没达标什么玩意的,这只是在现有的路线上多设置一个停靠站点。就跟公交车一样,多修个停车站台多停一站
邻居老王叔叔 2026-01-13 10:1633593 158
-
原来虚线加塞不违法,那以后我也可以去插队了
凌若玄埃 2024-09-20 08:2230778 158
-
好难得!嘉兴市区里好多蜻蜓在飞!
好多年好像没看到难么多的蜻蜓,今日难得在嘉兴市区里能看到那么多的蜻蜓在飞呢!看看天气预报明天要下雨啦!果然应验了这句“蜻蜓低飞要下雨”终于给嘉兴降降温了
一周困八天 2025-07-07 16:393657 8
-
鸣笛!你们一个灯算什么,我等了3个灯,远近关灯都掰断没反应
视频就不发了,注意看记录仪时间,后面6.7辆车,没一个敢按喇叭,傻等,对面2个交警,4分钟一辆车不走没发现吗?可以举报吗?
深藏功与名2016 2021-11-30 16:1579249 157
-
【最新:孩子人没事只是擦伤】嘉善一汽车出地库时压到小孩了!
19楼向嘉善交警大队独家核实,据初步了解,小孩人没事只是擦伤。请关切的网友们放心! ———— 网友爆料:事发嘉善丹丘苑这边……家长要疯特了! 司机出地库,应该是视野盲区……家长真的要看好自家孩子啊…… 110、120都来了,肇事车辆和司机被现场居民团团围住,现场都是家属的哭声…
嘉兴爆料王 2021-12-29 16:5691470 156
-
小红尖椒70一斤!这是什么人间疾苦…
按时下班的一天,去农贸市场买菜之前好几天没买到小米辣,凑巧在农贸市场看到有,就想买点,刚拿起来看新不新鲜,卖菜的阿姨跟我说70一斤!立马我就放下了[ej=1F648],阿姨说人家还卖100一斤,都拿不到货,她都只卖70,我实在是吃不起[ej=1F62D]。感谢阿姨提醒我70一斤!然后去了家门口的戴梦得,发现戴梦得有,80g一小盒,8块钱,凑合吃吧[ej=1F64A]疫情影响真的好大
51138303 2022-04-14 19:3824446 117
-
强盗停车场后续!对方说:19楼的帖子我们都看了 评论都偏向我们
我周五并没有等到物业公司的回复,于是我在周一打电话给物业公司,她们告知我找不到我的电话号码了,也去了美甲工作室想问我的联系方式,可是老板娘不在。于是我就问接电话的物业客服,那么这件事情怎么处理?她们告诉我她们老板说了停车费物业公司没有收到钱,所以不归他们物业公司管,然后我就问了她们收费标准在哪里?她们告知我在墙上(以下照片是2019年的停车收费标准)。 后来我又问那个保安,收费是谁给的委托,他们告
淡淡的清香0 2022-03-15 04:5930128 154
-
秀洲希尔顿逸林也要被拍卖了?酒店方最新声明:目前业务正常进行
5.69亿一个酒店
ly850330 2021-11-16 21:4093812 154
-
太心痛了!住在元一柏庄近10年,门前的树全被砍光
2011年搬进元一柏庄一直很喜欢这个小区虽然期间风评不太好,台风天电梯漏水、高空炸弹,还有人扔下过SHI....老公一直让我考虑换房子,我没有同意因为喜欢这里的环境,讲真,这里的绿化是真的很不错有很集中的绿化区域,有一年四季开不完的花 之前19楼有个帖子,夸元一的环境的,我非常认同:【嘉兴】元一柏庄的园林景观设计带给我们的启发 可是,从去年开始,一切都变了我就住在3楼,那些嫌我站着说话不腰疼的人请
我爱摩卡 2022-12-13 13:5047945 151
-
2026年嘉兴高速还免费不?最新:平湖海宁等地都明确不免了!
好像没有消息,以往都是提早一个月公布!!! —— 【持续更新:嘉兴市区+各区县高速,网友小道消息汇总!】 海盐:网友投稿,海盐县交通局10月份时曾发公告征集意见说再延期1年,官网上目前也还有公告文件在。但征集结束后目前没有下文… 官网链接:https://www.haiyan.gov.cn/col/col1229571956/art/2025/art_18e8795f49884cc4b4ba1a8
xqtrs17555 2025-12-22 19:4669270 150
-
不按时缴纳物业费,道闸系统就会失效,车子进不了小区
大家给说说看,我们家小区这种做法,合理合法吗??这份《温馨提示》写得明明白白、清清楚楚。不管因为什么原因,如果业主未及时缴纳下一年度物业费,自家车子就不能开进小区了。我个人倒是不提倡业主无故托缴物业费,但物业公司身为业主的服务方,竟然用这样的方法裹挟他们的“客户”,实在有点气人!楼里有律师吗,请问这种做法是否合法呢!
莫要虚度一生 2023-07-31 10:4252346 150
-
水果批发市场的柠檬抢疯了!这这…让人慌了呀
水果市场这抢柠檬的架势,不在前排根本抢不到,场面哄抢一遍,根本无法控制不知道水果店里的柠檬还有没有,涨价了吗?晚上去囤点水果吧
50841258 2022-12-15 09:0453477 150
-
92号油今天破8啦!昨晚加油站长龙依旧 不加满油都睡不踏实…
天亮了!欢迎来到92#破8、95#冲9的新一天! —— 最最新!夜深了,加油站长龙依旧!今晚不加满油,总归是睡不踏实…… 最新!下班后加油站果然排长队了!大家都想趁涨价前先加一波。 92号汽油破8了!95号都要冲9了……今天晚上24点正式涨价!真的要开电瓶车了……大伙早点去加油,肯定要排队!
50314139 2022-03-03 16:2879806 150
-
罗马都市西望湖路十字路口翻车
降温的雨天,大家一定要小心驾驶哈。雨天行车减速控距,保持雨刮、车灯正常,避让积水路段,谨慎超车,遇侧滑轻打方向,勿猛刹,安全第一。
春天未来 2026-01-30 19:146938 6
-
云东公寓晚上10:00,这是在“火把节”?
搭棚什么的都可以理解都开始烧火这么高了大半夜学生不需要做作业了?而且不需要考虑安全隐患么?
小鹿爱读书 2024-12-11 22:207416 12
-
好好停在车位上被堵!阿姨在理发店吹头发 就是不肯出来挪车!
记录 2022.8.7 (有点长且杂乱无章见谅) 6:55 吃完饭打算开车走人发现车子被堵 7:02环顾四周等待几分钟后拨打114挪车(以为这样停车是临时停一下马上就会有人来的所以等了几分钟) 7:03 114答复已联系到车主未回复什么时候来挪车 发动了车开了空调在车里持续等待 (因为外面太热了)跟我男朋友说来接我(后面还有事) 7:15 再次联系114没打通 114忙碌 7:25 男票到达
Riiiiir99 2022-08-08 11:1742525 147
-
上四休四月薪7K+!这是我进过嘉兴最好的厂?!真的假的啊?
“这是我进过嘉兴最好的厂!” 、“上四休四工资7K+”、“谁不知道嘉兴乐高工作待遇一流?”… 刷到视频和评论区都在吹嘉兴乐高待遇好,有没有人来现身说法一下?不过评论区也有不服的,说隔壁厂子上班可以直接睡觉???
嘉兴吃瓜王 2025-04-21 15:1958750 136
-
长新公寓一期小区变菜场!汽车主干道上都是卖菜的,太危险了!
长新公寓一期小区变菜场,哪个部门能来管理?
sun2965919 2022-06-29 17:0841352 146
-
买新能源车最大的痛没想到是保险??
我的极氪001三年没出过险,今年续保居然被各大保险公司拒保了??问了老半天,终于问到一家去年还是5000左右的保费,今年变成7000了??没出过一次险呐!希望车企还是多想想这个问题吧,和保司别再绑架消费者!更新一下,公里数三年十万了,也就自驾游开的,正常开车,也没事故过,也不能因为公里数就这样了吧
一周困八天 2025-10-10 15:1248709 135
标签简介
嘉兴大小事,上19楼爆料领红包!



