#房产资讯#
3027人参与 178041浏览
-
据说北理工本科生也招?秀水新区未来可期!
临近过年,楼里冷清了好多,帖子来来回回都是这么几个[/汗]听说北理工还会找本科生,那可真就硬了呀 今年其实好多商品房置换商品房,很多都换了个寂寞吧,例如去年7月份看到过北师大置换国商金茂,认为北师大2.0是天花板,金茂2.0只是起点,最后完全没有按照剧本走啊,他涨我更涨,恰似一江春水向东流。 18年身边有例子优优秀湖置换城南璟颐湾,纵使他城南兴业再稀缺,优优秀湖交付的时候卖1.6后面还有半段发力呢
46007740 2021-02-08 13:0124465 39
-
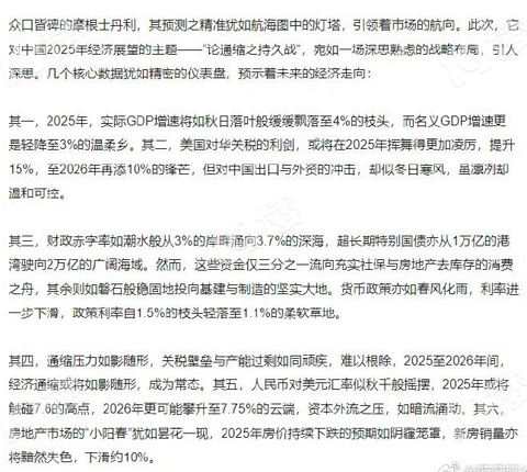
2025经济展望--大摩
54阿凡提 2025-01-09 16:496558 25
-
宝格丽公馆都这个价格了?
这套房子去看了一下,视野是真的好,说是价格还能谈,估计底价155左右,大家觉得可以下手吗
51562340 2023-09-30 13:4922949 35
-
二手房房价实打实在降
这种黄金面积学区房,在我印象中应该值160-180,现在下降通道了,空方可以观望,多租几年房,煎熬下房东,(其实这价格,我都感觉是假房源)
天台见 2022-02-22 18:3826720 35
-
嘉兴二手房开始降温了,有房东愿意降价20万,但整体还处于高位
嘉兴房产措施三轮过后,过热的二手房市场终于降温了。5月嘉兴二手房网签量大幅下降。截至目前,嘉兴5月份二手房网签量为1854套,日平均量为71套左右。按照这个数据,5月份嘉兴二手房的网签量在2200套左右,是2021年以来最低的一个月份。除了网签量少了,二手房价格也在松动。大家还记得3、4两个月,各个小区业主自发抬高自己小区房价的举动么?某些所谓的高端楼盘均价更是突破了5万,真的有点宁要嘉兴一张床
U45892596 2021-05-27 07:4813026 35
-
多头看限购新政
这次的新政真的是很严格,对刚需来说绝对是好事,二手房会跌是肯定的,特别是那些没有好的学区,没有好的地段,小区品质又一般的,跟着这波涨价胡乱挂的那些小区。由于这么严格的政策很多人更想要一步到位,所以高品质的楼盘暂时不用担心,最多横盘或者微跌。新房同理,红盘不太好认筹,像上海那样半夜12点认筹,售楼都找不到的也有可能发生。一般的楼盘应该会好买到的,那些就是给刚需准备的。总的来说这次限购会加大好的小区和
hyy8123 2021-04-29 23:475380 19
-
21世纪老地块和姚家荡西南调整完成
开工落地,办班规模也调整了,增加初中班级。减少高中班级数,由姚家荡高中补齐缺口。
路路通嘉兴 2025-04-01 09:5111193 21
-
中海明德里业主群
入群请及时备注房号,定期审核并清理非业主人员,感谢各位邻居配合
孤浪_5514 2023-03-07 18:331649 3
-
楼市要回暖吗?新华社:最困难时期过去了
如今房地产处在非常关键的时期,为什么这么说呢?因为各项政策利好已经全面落地,能否见效跟客观因素的影响有直接关系,房地产市场能否回暖也与之密不可分。 其实,回顾今年以来的房地产走向,上半年5、6月份曾有过一次市场回暖的迹象,但是随着客观因素的反复,贯穿了一整年,打乱了我们的生活和工作节奏,同时房地产的诸多利好也没有能够很快作用到市场上,导致楼市也是在稳定大局中有一些波动。我们都知道,尽管当前的购房者
白昼之月儿 2022-12-07 14:1817865 31
-
嘉兴迎重磅宅地挂牌!
沉浸许久的市本级土地市场终于有了新动静。 今天,嘉兴迎来四季度首宗宅地挂牌,它便是来自国商高铁板块的经开2022-16号地块。 地块位于庆丰路与万兴路交叉口,泊樾湾南侧,周边汇聚了不少在建期房。 作为热门板块不可多得的优质宅地,经开2022-16号地块的经历相当丰富: 4月29日挂牌,当时起始楼面价为9939云/㎡,后因故终止出让; 9月中旬重新进入房企视野,出现在市本级预出让宅地中; 今天正式挂
51045502 2022-10-25 13:1018731 38
-
嘉兴市中心区域!全新盘即将入市!户型图独家曝光!
嘉兴市中心的地,如今越来越少。在2021年8月30日的2021南-027号地块吸引了大批拥有市中心情怀的人想要购入其中 经过将近1年的沉淀,今天他来了!他带着全新备案名——嘉隐云庭来了! 今天小房奴通过某些关系!拿到了户型图!作为嘉兴19楼粉丝的福利!嘉隐云庭的户型独家曝光!面积段95-145㎡ 首先是95㎡小户型,首套房首选 其次115㎡ 145㎡做了3个户型
嘉兴小房奴 2022-07-01 14:3525574 38
-
鸿翔~东望金邸,有业主群吗?
鸿翔~东望金邸,有业主群吗?
张晨夕_2010 2022-06-26 21:477354 38
-
2022年嘉兴土地征收公示!涉及18个片区:长水、城南、科技城…
近日,嘉兴市自然资源和规划局发布了征收成片开发方案,涉及中心城区的18个片区。征收片区主要是集中在高铁新城、湘家荡和油车港。 原文如下: 湘家荡主要征收片区: 油车港主要征收片区: 王江泾主要征收片区: 科技城主要征收片区: 高铁新城主要征收片区: 洪合王店主要征收片区:
嘉兴小房奴 2022-05-17 09:1947704 38
-
星河coco商场
一铺养3代
48901856 2022-01-02 10:0014760 38
-
嘉兴也是一样的套路
河马美好无限 2021-09-30 08:1717408 38
-
海宁市就是海宁市,有些人真恶,非要说海宁县,有人会讲上海省吗
[ej=1F604][ej=1F604][ej=1F604]三大支柱产业,人口流入依然top1,嫉妒了海宁县都喊出来了
48743203 2021-09-18 07:259560 38
-
超重磅!土地出让收入2022年起不再由地方政府征收!
财政部昨晚突然发布通知:《关于将国有土地使用权出让收入、矿产资源专项收入、海域使用金、无居民海岛使用金四项政府非税收入划转税务部门征收有关问题的通知》。 通知指出,将由自然资源部门负责征收的国有土地使用权出让收入、矿产资源专项收入、海域使用金、无居民海岛使用金四项政府非税收入(以下简称四项政府非税收入),全部划转给税务部门负责征收。自然资源部(本级)按照规定负责征收的矿产资源专项收入、海域使用金
顽神张 2021-06-05 13:2635505 38
-
关于学区房
准备给未来的小孩子准备个学区房,最近看了北师大和上外。价格差了好多。想问一下上外的学校怎么样。因为不了解想问问大家 给点意见!!上外的升学率怎么样
45053215 2021-03-02 10:298490 38
标签简介
大家都在讨论"房产资讯"赶紧来看看吧~



