#房产资讯#
3034人参与 177715浏览
-
嘉兴城南这所高品质公办学校,有新进展!
位于嘉兴城南的姚家荡中学,自开工起就广受关注。今日,记者从工程建设方经投集团获悉,该校园工程近日成功入选嘉兴市三季度“红旗项目”,工程进展迅速,建筑主体形象初显,年内有望基本建成。 据介绍,姚家荡中学工程总投资2.5亿,按省一类标准建设,为全日制公办学校。项目占地面积为45414.19平方米,建筑面积达44461.35平方米,包括体育馆、行政楼、阅览室、教学楼、文化展厅、游泳馆、司令台、地下车库等
嘉兴小房奴 2021-11-11 09:4325845 29
-
湘湖国际学校今年招生了吗?是公立还是私立学校呢?
[ej=1F602]
50061042 2021-08-31 20:3814882 15
-
如果你错过了星逸园……
1.今天星逸园公测选房阶段结束,明天再选就是板上钉钉。经过一天的折腾,大概结果已是心知肚明。可能还有大佬在潜水中,可能还有人会反复,休去多想,重在参与。2.今天没有机会入场的,也不要崩溃,听说有人认了三四五六七个筹,结果还是和你一样。3.有些人,有些事,有些房,注定和它无缘,今天是求而不得的星逸园,明天还会有其他,世界很大,风物长宜放眼量。4.如果最终只轮到挑剩下的,怎么看怎么觉得别扭,一定记得及
37603084 2023-03-23 23:5412001 22
-
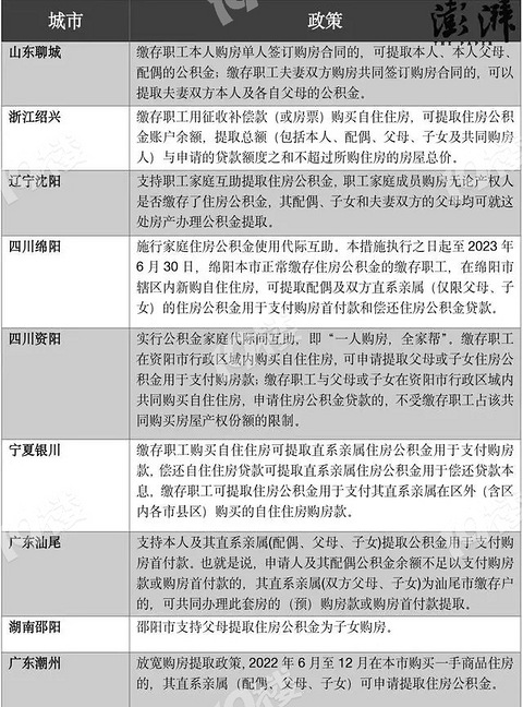
超30城支持“一人购房全家帮”,全家公积金分担买房压力
越来越多的城市出台公积金新政,明确直系亲属可提取住房公积金助力购房者支付购房款或者偿还房贷,实行“一人购房全家帮”。 据澎湃新闻不完全统计,今年以来,至少包括湖南邵阳、广东潮州、河北秦皇岛、广东珠海、江西赣州、河北沧州、安徽池州、云南楚雄、河北唐山、湖北咸宁、福建泉州、天津、安徽马鞍山、广东深圳、海南、河南信阳、宁夏吴忠市、浙江湖州、江苏连云港、浙江台州、甘肃定西、四川遂宁、安徽滁州、广东汕尾、宁
嘉兴小房奴 2022-10-09 13:245439 11
-
降契税啦,力度不及预期!契税是按全市还是全国来认定?
首套和二套140平以下都降为1%,买90-140平的税负降低了,买90平以下和140平以上的,和原来一样。嘉兴有2套,杭州新买一套契税按首套?
可乐_cola 2024-11-13 18:3413340 28
-
长新菜场nextlevel!
太久没逛菜场了,踏进长新菜场,不愧是嘉兴五星级菜场!环境相当的敞亮,地面非常干净,菜品也很新鲜,抬头一看,每个摊位前,都有一块电子显示屏,上面有商户信息、营业执照、菜品单价,还有支付宝、微信二维码,可以扫码支付!
公主请发帖 2024-05-06 09:2912754 28
-
吴越学府怎么样
考虑小孩儿上学,以及自己手上的钱,准备买吴越,大家有没有内部消息透露呀
51833230 2024-04-17 15:318015 14
-
嘉兴国商区空置房,咋回事?我弄清楚了
发现空军老是拿空置房说事 说国商一到晚上漆黑一片等等……据我了解 嘉兴很多家长已经为00后准备了婚房, 有远见的家长甚至在孩子读小学 初中的时候就已经为孩子准备好了婚房,很多家长买在了国商区和科技城。 这几年嘉兴城建历史性的突飞猛进,嘉兴机场、嘉兴大学、快速路体系、国家对嘉兴红色基因城市的发展定位 等等利好,有很多有眼光的五县的家长 也提前为孩子在嘉兴市本级锁定了房产,桐乡、海盐、平湖、嘉
楼市研究员007 2024-02-22 10:2210221 28
-
小户型半年跌了50万!现在二手房掉的可真厉害!
余新的金地都会艺境(艺华府第),据说现在89㎡只要九十几万?上半年同面积还要140多万啊,半年过去就跌了50万,这么结棍? 月初还有100出头的,现在只要90几了?真的假的?
嘉兴厂花 2023-11-24 14:3218748 28
-
来看看~2023年嘉兴市本级那些新房学区划哪儿啦!
近日,2023年嘉兴市本级学区划分已经出来啦~跟着小房奴的脚步来看看,买了这些新房的朋友们,学区都划在哪儿了!首先像我们走来的就是前段时间在网上吵得热火朝天的嘉兴经开实验教育集团(嘉兴市城南中心小学/嘉兴市姚家荡实验小学/嘉兴经开实验学校-原一中实验经开学校转公)划分大学区,城南街道部分区域:中环南路—嘉桐大道以南。包括百妙社区、金穗社区、禾源社区、长新社区、姚家荡社区、银河社区等。涉及到的新房:
嘉兴小房奴 2023-06-07 11:2152303 21
-
嘉兴这些重大项目开竣工时间公布!快速路、机场、山姆会员店…
近日,嘉兴市“551X”重大项目2023年实施计划项目表(第一批)公示!计划表中提出,第一批安排重大项目448个,总投资8550亿元,2023年计划投资1112亿元。类别分为科技创新18个、现代产业233个、交通设施51个、城乡发展30个、社会民生116个。 全市续建项目293个,总投资5538亿元,年度计划投资727亿元;新建项目155个,总投资3011亿元,年度计划投资385亿元。 重点关注市
嘉兴小房奴 2023-03-24 13:3032682 28
-
平湖土拍好像有点明显啊
这竞价有意思啊[ej=1F604]
51033516 2022-05-26 10:1310182 28
-
传说中的罗庄学校近了
科技城北学校即将方案设计
狼_牙11 2022-02-25 16:2526575 28
-
幸福里未来有可能不绑车位吗
同标题
酷酷酷yeah1 2021-11-15 17:3414906 28
-
这个价格不错
这个价格符合刚需,不知道绑定怎么样?
36302175 2021-11-11 20:0215456 14
-
嘉兴排名22(2020年最具人才吸引力100强城市)
嘉兴排名22(2020年最具人才吸引力100强城市)
45087085 2021-07-25 06:5619094 28
-
畔月湾摇号
最不爽的人,应该是那些权贵,原本十拿九稳茶水费该多少是多少,起码明码标价,现在命运掌握不在自己手里,和普罗大众一起争取那千分之一的概率,他们要的就是一个确定性,没有确定性,浑身难受。当然平头百姓也许会再一次被愚弄,名单可能又一次内定,等待他们的是又一次陪跑。(这只是一个猜测) 拿林语芳庭来类比畔月湾,或者说前期的檀映里,堂樾庄,肯定是不妥的。这些你满足全款的前提,基本上是有买到的确定性的,畔月湾的
46007740 2021-06-29 22:099645 28
-
520土拍:激烈嘉兴首次集中供地出让结果出炉!附全部出让结果
今日(2021年5月20日),嘉兴首次集中供应13宗宅地出让结果来了!本次13宗宅地均触及了熔断价格,进入到了竞配建的环节。13宗地块总出让面积939亩,总建筑面积1283733㎡,总起价909609万元,起始楼面均价7086元/㎡。2021南-019号地块经过99轮竞价,嘉兴市锦义贸易有限责任公司(新希望)以上限价格108586.4万元竞得嘉兴南湖区2021南-019号地块,楼面价9850元/
U45892596 2021-05-20 18:3218933 28
-
南湖老城区老破小今年要上3W了,立贴为证
去年11月份我买了一套南杨新村的老破小总面积46平(双学区实验和辅成) ,当时买了花了88W(不包括中介费和个税,契税),如果都算上的话大概一平米将近二万。看来今年要上3W了。
45513693 2021-03-23 15:5315818 28
标签简介
大家都在讨论"房产资讯"赶紧来看看吧~



